Металлоискатель не обязательно покупать — его можно собрать самостоятельно из доступных деталей. Рассказываем, как создать рабочий прибор для поиска металлических предметов без сложных схем и дорогостоящих компонентов.
Компоненты и схема сборки
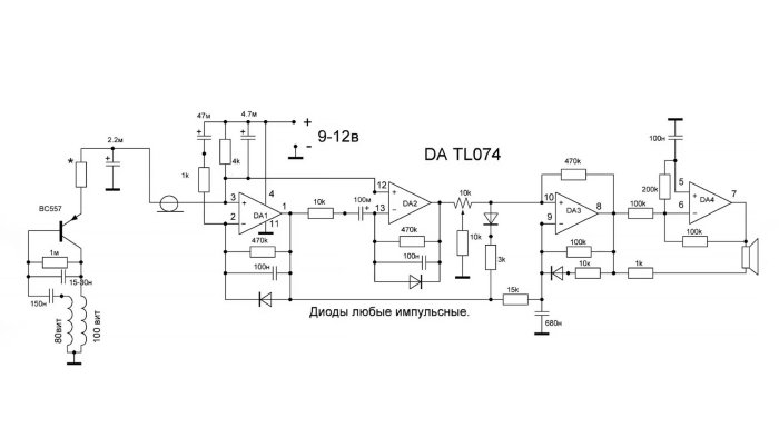
В основе конструкции — простая схема с микросхемой, несколькими конденсаторами и резисторами. Главные элементы — основная плата и поисковая катушка, соединенные экранированным кабелем.
Оптимальный выбор для микросхемы — ТЛ074, которая обеспечивает лучшую чувствительность по сравнению с аналогом LM324. Для повышения эффективности поиска установлены три конденсатора: один на 150 нФ и два дополнительных на 15 и 10 нФ, подключенные параллельно.
Изготовление поисковой катушки
Катушка наматывается на круглую оправу диаметром 17 сантиметров. Для намотки подойдет провод толщиной от 0,2 до 0,5 мм — такой размер обеспечит удобство использования готового устройства.
После намотки катушку необходимо изолировать и пропитать парафином или клеем для прочности. Три вывода катушки припаиваются к малой плате.
Настройка и тестирование
Питание прибора осуществляется от 9-вольтовой батареи или 12-вольтового аккумулятора. Рабочая частота металлоискателя — около 9,4 кГц, оптимальный диапазон составляет 6-12 кГц.
Чувствительность настраивается с помощью мультиметра и подстроечного резистора. Практические испытания показали одинаковую реакцию на все типы металлов, а глубина обнаружения монеты достигает 18 сантиметров.











такой металлоискатель когда-нибудь пригодится, или это больше для хобби?
интересно, за961работает ли такой прибор на практике или все же покупная техника намного лучше?
Это было бы круто попробовать сделать самому, но какая минимальная стоимость всех этих компонентов?
мне это конечно интересно, но я думаю, многим будет лень делать своими руками, проще же просто купить готовый金属лоискатель и использовать его сразу же
Интересует, сколько времени обычно уходит на сборку такого устройства и какой радиус оно покрывает?