Нужно быстро проверить транзистор или узнать емкость конденсатора, а под рукой нет дорогого мультиметра? Профессиональные тестеры стоят дорого, но вы можете собрать функциональный аналог самостоятельно. Этот самодельный прибор определяет тип компонента, цоколевку и основные параметры за секунды.
Внимание! Перед началом работ убедитесь, что все замеры проводятся на обесточенных компонентах. При пайке соблюдайте правила электробезопасности и работайте в проветриваемом помещении.
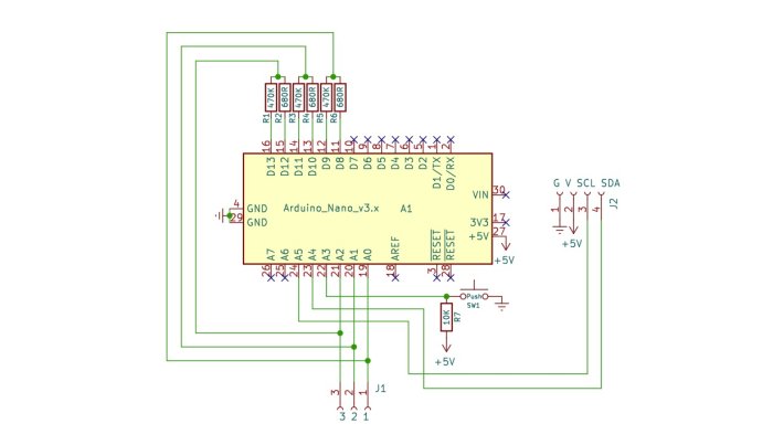
Что понадобится для сборки
- Контроллер Arduino Nano (чип AT Mega 328P);
- OLED-дисплей 0,96 дюйма (интерфейс I2C);
- Набор резисторов для измерительной цепи;
- Кнопка управления;
- Разъем для тестирования деталей;
- Изопропиловый спирт для очистки платы.
Пошаговая инструкция по изготовлению
- Подготовьте плату. Разместите компоненты согласно принципиальной схеме, соединив OLED-дисплей и измерительные резисторы с выводами Arduino Nano V3.
- Выполните пайку. Установите все детали на свои места. Подключите разъем для проверки деталей к соответствующим пинам контроллера.
- Очистите плату. Протрите места пайки изопропиловым спиртом, чтобы удалить остатки флюса и избежать паразитных утечек тока.
- Загрузите прошивку. Подключите Arduino к компьютеру через кабель mini B. С помощью Arduino IDE проверьте наличие библиотек и нажмите кнопку «Загрузить».
Тестирование и возможности прибора
Подключите питание через mini B кабель. Вставьте деталь в разъем и нажмите кнопку. Прибор автоматически определит тип элемента:
- Светодиоды: покажет прямое напряжение (например, 2,7 В для зеленого).
- Транзисторы (BJT и MOSFET): определит тип, проводимость (N или P канал) и распиновку.
- Пассивные компоненты: измерит сопротивление резисторов, емкость конденсаторов и индуктивность.
Проверьте схему. Очистите плату. Прошейте контроллер. Эти три шага отделяют вас от готового диагностического инструмента. Если компонент неисправен, экран выведет сообщение об ошибке. А какие самодельные приборы на базе Arduino уже есть в вашей мастерской?









