Нужно оживить мотор от старого жесткого диска, но нет дорогого контроллера? Покупка готовых модулей часто обходится дороже самого устройства. Соберите простую схему самостоятельно из доступных деталей.
Внимание! При работе с электрическими схемами соблюдайте технику безопасности. Убедитесь в отсутствии короткого замыкания перед подачей питания. Не касайтесь токоведущих частей под напряжением.
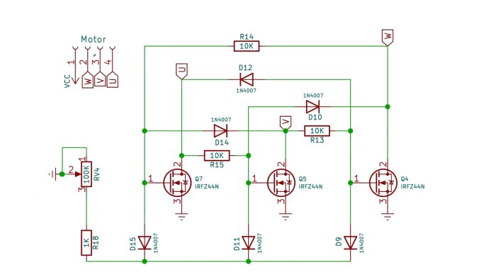
Необходимые компоненты для сборки
- 3 полевых транзистора IRFZ44N (N-канал);
- 3 резистора номиналом 10 кОм;
- 1 резистор номиналом 1 кОм;
- 1 переменный резистор 100 кОм (для регулировки оборотов);
- 6 диодов 1N4007;
- Радиатор и изолирующие прокладки.
Пошаговая инструкция по монтажу
- Подготовьте охлаждение. Установите транзисторы IRFZ44N на радиатор. Используйте изолирующие прокладки. Зафиксируйте их винтами. Это предотвратит перегрев.
- Выполните пайку. Соедините детали согласно схеме трехфазного переключателя. Припаяйте резисторы и диоды к затворам и стокам. Соблюдайте полярность диодов.
- Подключите фазы. Прикрепите силовые провода к стокам транзисторов. Это выходы на фазы двигателя.
- Подсоедините мотор. Схема рассчитана на двигатели с соединением «звезда» (4 провода). Подключите три фазных провода к драйверу, а желтый провод (общий) — к плюсу питания.
Проверьте монтаж еще раз. Ошибки исключены? Подавайте питание. Мотор должен начать вращение автоматически. Обороты регулируйте переменным резистором. Удалось ли вам запустить двигатель с первой попытки?








