Небольшая корректировка выходного напряжения импульсного блока питания решает сразу несколько проблем: перегрев светодиодной ленты, лишнее потребление и нестабильная работа. На практике блок 12 В часто выдаёт 12,5 В — для светодиодов это заметно. Исправить это можно быстро и без сложной электроники.
Коротко о принципе
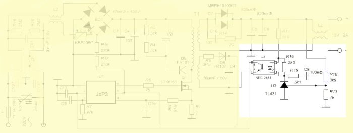
Большинство современных импульсных блоков используют в цепи стабилизации микросхему типа TL431 (или её аналоги) и резистивный делитель, задающий опорное напряжение. Если изменить соотношение резисторов в этом делителе, изменится и выходное напряжение блока.
Что вам понадобится
- Отвертка и набор простых инструментов для вскрытия корпуса.
- Паяльник, припой и термоусадка или изоляционная лента.
- Мультиметр для контроля напряжения под нагрузкой и без нагрузки.
- Небольшой фиксированный резистор или подстроечный (переменный) резистор — например, ~10 кОм в зависимости от схемы.
Порядок работ
- Отключите блок питания от сети и от нагрузки. Дайте ему отдать остаточный заряд — несколько минут.
- Откройте корпус. Если он защёлкивается, разберите аккуратно, без сильных усилий. Если корпус заклеен — действуйте осторожно, чтобы не повредить элементы и не нарушить герметизацию.
- Найдите на плате микросхему TL431 (или её аналог) и два резистора, формирующих делитель (обычно помечены рядом, например R10 и R13). Это те, которые задают опорное напряжение.
- Самый простой способ — выпаять резисторы и поставить на их место подстроечный резистор, тогда вы получите плавную регулировку выходного напряжения. Если не хотите кардинально менять плату, можно припаять дополнительный резистор параллельно одному из резисторов делителя.
- После паятья изолируйте соединения термоусадкой или лаком и уложите проводки аккуратно под плату, чтобы не мешали сборке корпуса.
- Соберите блок, подключите нагрузку и измерьте выходное напряжение мультиметром. Подстройте значение резистора до желаемого напряжения. В моём случае параллельно резистору был припаян 10 кОм — напряжение снизилось с 12,5 В до 11,5 В, что полностью устранило перегрев ленты.
Если на вашей плате нет TL431, принцип остаётся схожим: ищите узел, который задаёт опорное/обратную связь стабилизатора, и корректируйте делитель в этой цепи.
Советы по безопасности и аккуратности
- Работайте при отключённом питании и учитывайте, что в БП могут оставаться заряды в конденсаторах.
- Проверяйте напряжение под реальной нагрузкой — холостой замер может отличаться.
- Если вы не уверены в своих навыках — проконсультируйтесь с мастером. Неправильная переделка может привести к повреждению платы или возрастанию пульсаций.
В итоге: небольшая вмешательская правка делителя в цепи TL431 — быстрый и эффективный способ подогнать выходное напряжение импульсного блока под конкретную нагрузку. Это экономит энергию и продлевает срок службы светодиодной ленты или другой чувствительной нагрузки.







Ну, звучит достаточно заманчиво, но я всё равно немного сомневаюсь, что это так просто, как описано. У меня как-то было пару неудачных попыток с электроникой, и каждый раз нервяк был не на шутку. Хотя, кто знает, может, это именно тот случай, когда всё получится с первого раза? Интересно, какие инструменты вообще понадобятся?
Как-то звучит немного сложновато, но, может, это проще, чем кажется? Хотя я бы всё равно побоялась экспериментировать с такой техникой. У каждого из нас свои тараканы, а электроника — это всегда риск. Может, кто-то поделится своим опытом?
Я, конечно, не электрик, но звучит очень интересно! Интересно, справится ли любой новичок с этим? Наверное, мне стоит попробовать, хотя кто знает, не взорвётся ли что-то в процессе. 😅 Надеюсь, не понадобится слишком много инструментов!
Похоже, это задача для настоящих технарей! Я, честно говоря, в таких вопросах не сильный, но интересно, насколько это сложно. Может, у кого-то есть личный опыт? Судя по всему, тут не обойтись без стандартного набора инструментов и аккуратности. Всё равно круто, что есть такие вот советы!